Processen för deklaration för tillfällig lagring i förväg för flygförsändelser
När varor förs in från länder utanför EU ska deras ankomst anmälas till Tullverket. När de anmäls ska de omfattas av en deklaration för tillfällig lagring.
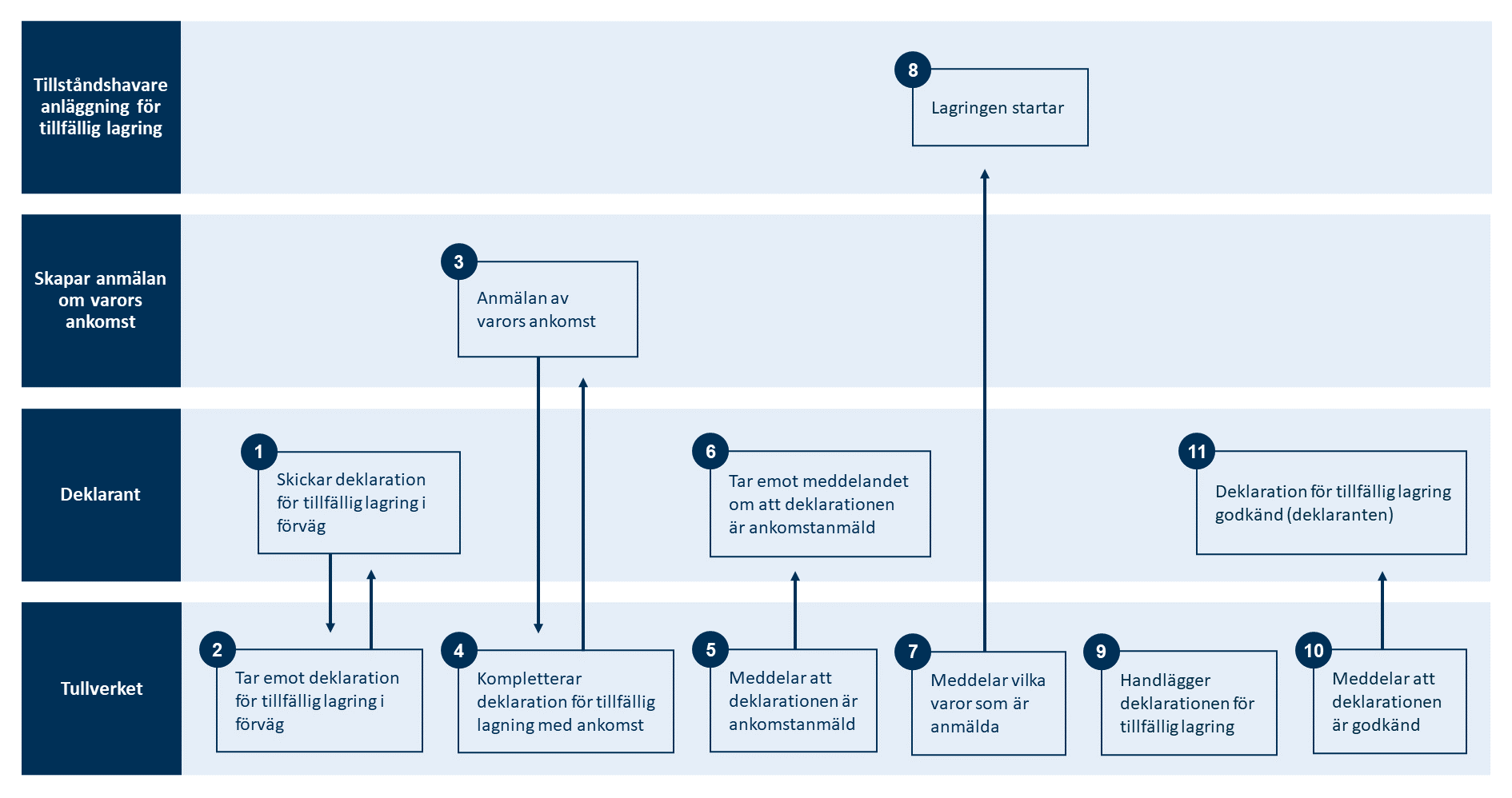
Bilden nedan visar de olika processtegen när en deklaration för tillfällig lagring för flygförsändelser lämnas i förväg. Under bilden kan du läsa beskrivningar av vad som sker i varje steg.
Förstora bildenKlicka på bilden för att se den i ett större format.
