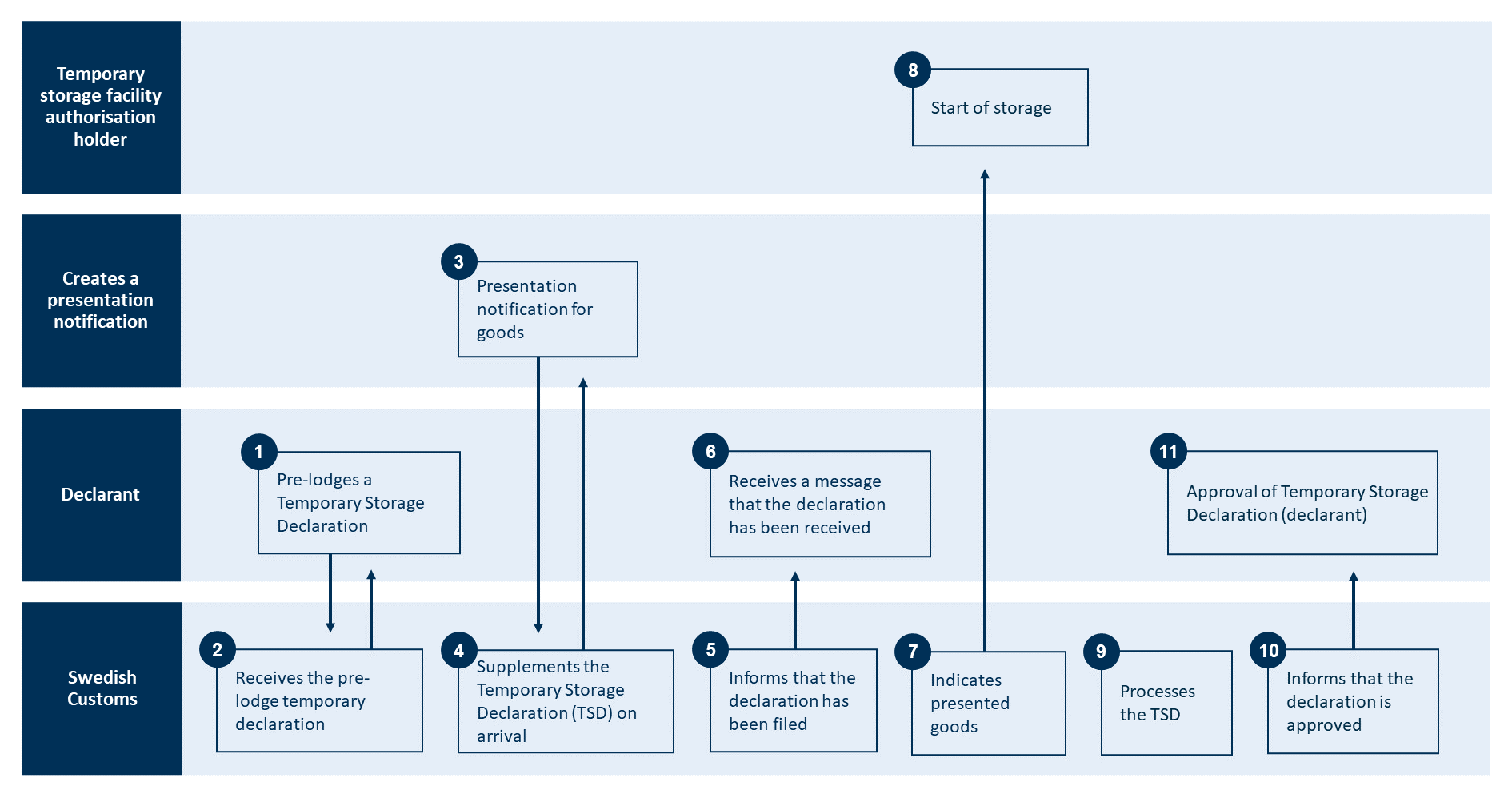
Procedure for pre-lodged TSD for air consignments
When goods are introduced from third countries you should lodge a presentation notification with Swedish Customs. The goods should be covered by a temporary storage declaration at the time of giving notification.
The image below shows the procedure when a Temporary Storage Declaration (TSD) for air consignments is pre-lodged. Under the image, you can read descriptions of what happens in each step.
Zoom imageClick on the image to enlarge.
