Procedure for reporting incidents during transit
Learn more about procedures when incidents occur during movements of goods.
Zoom imageClick on the image to enlarge
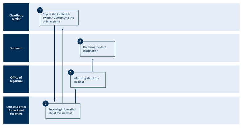
1. Report the incident to Swedish Customs via the online service
The incident should be reported to Swedish Customs via our online service. The report can be filed by the declarant, carrier or another operator.
Provide the following information about the incident:
- MRN for the current transit movement
- Name and contact information of the reporter
- Place of the incident
- Type of incident.
Once the incident is reported, the transport may not continue until the customs office for incident reporting has issued a decision.
2. Receiving information about the incident
The customs office for incident reporting will receive the information, make a decision on how to handle it, and then reply to the reporter.
A message regarding the incident is sent to the customs office of departure.
3. Informing about the incident
The customs office of departure will send information about the incident to involved customs offices where the transit has not yet been presented, and to the declarant.
4. Receiving incident information
Involved customs offices and the declarant receive information about the incident.
