Procedure for holders of a temporary storage authorisation
When goods are introduced from third countries you should lodge a presentation notification with Swedish Customs. The goods should be covered by a Temporary Storage Declaration (TSD) at the time of giving notification.
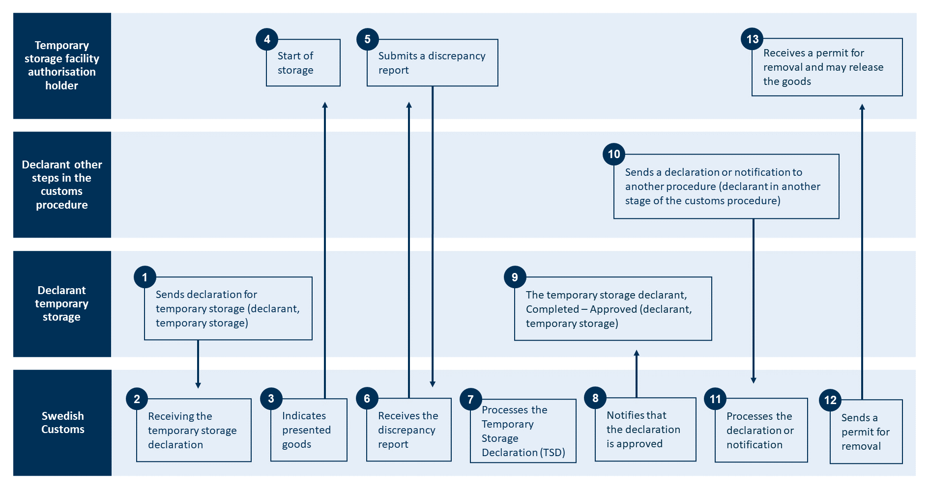
The image below illustrates the steps of the procedure for holders of a temporary storage authorisation. Under the image, you can read descriptions of what happens in each step.
Zoom imageClick on the image to enlarge.
