Transit declaration procedure – Simplified procedure
Our current transit procedures are being adapted to the requirements in the Union Customs Code. Learn more about lodging a transit declaration using the simplified procedure.
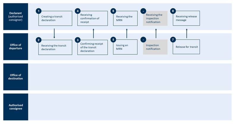
The image below describes how to lodge a transit declaration using the simplified procedure. The process starts in the first image and continues in the second. Under the image, you can read descriptions of what happens in each step.

Click on the image to enlarge

Click on the image to enlarge
1. Creating a transit declaration
The declarant (authorised consignor) draws a transit declaration and lodges it digitally to Swedish Customs.
A declarant may also engage an agent, who will handle their communications with Swedish Customs. The agent acts on behalf of the declarant.
2. Receiving the transit declaration
Swedish Customs receives the transit declaration and verifies that the information is correctly entered.
- In the event of errors, the customs declaration will be stopped. A message will be sent to inform the declarant that the transit declaration cannot be processed.
- If the information is correct, a message will be sent to the information provider to inform the declarant that the transit declaration has been received.
In the next step, the system verifies the information.
- If there are any errors in this information, a message will be sent to inform the declarant of the identified errors. The declarant will be given an opportunity to amend the errors and re-submit the transit declaration.
3. Confirming receipt of the transit declaration
If the information is correct, a message will be sent to the information provider to inform the declarant that the transit declaration has been received.
4. Receiving confirmation of receipt
The declarant receives the confirmation.
5. Issuing an MRN (Master Reference Number)
The MRN is sent to the declarant.
6. Receiving the MRN (Master Reference Number)
The declarant receives the MRN.
– Inspection notification
The declaration will be risk assessed. If the level of risk is deemed to be high, a message informing the declarant that an inspection will be conducted will be sent.
– Receiving the inspection notification
The declarant receives the message.
7. Release for transit
If there is no high risk and no inspection is conducted, the automatic clearance procedure starts and any outstanding debt is deducted from the declared guarantee for the consignment.
The declared time frame for the consignment is confirmed and a message of release for transit is sent.
8. Receiving release message
The declarant receives the release message and the transport may begin.
9. Registering arrival
The approved consignee registers the arrival of the goods.
10. Receiving the arrival registration
Swedish Customs (the customs office of destination) receives the arrival registration and validates the authorised consignee’s authorisation and the status of the consignment.
11. Issuing unloading permit
If there is no high risk and no inspection is conducted, an unloading permit is sent to the authorised consignee.
12. Receiving the unloading permit
The authorised consignee receives the unloading permit and may start unloading the goods.
13. Compiling the unloading report
The authorised consignee draws an unloading report and sends it to the customs office of destination within 3 days.
14. Receiving the unloading report
The customs office of destination receives the unloading report and sends a control report to the customs office of departure within 6 days of the arrival registration.
15. Sending a message to inform that the transit procedure has been discharged at the customs office of destination
A message is sent to the authorised consignee.
16. Receiving a message that the transit procedure has been discharged at the customs office of destination
The approved consignee receives the message and may start the next customs procedure.
17. Confirming discharge of the transit procedure
The customs office of departure informs the declarant that the transit procedure has been discharged.
18. Receiving a message that the transit procedure has been discharged
The declarant receives a message that the transit procedure has been discharged.